Aarhus University Seal / Aarhus Universitets segl

New Publication in Acta Neuropathologica from the Jensen Lab

The research article “Multiple system atrophy-associated oligodendroglial protein p25α stimulates formation of novel α-synuclein strain with enhanced neurodegenerative potential” by Assistant Prof. Nelson Ferreira was made in collaborations between the Jensen Group, the Romero-Ramos group and researchers from DANDRITE and iNANO at Arhus University, University of Southern Denmark, H. Lundbeck A/S, University of Texas (USA), University of Florida (USA) and Institute of Complex Systems (ICS6, Germany).

2021.05.25 | Magnus Kræpping Andersen

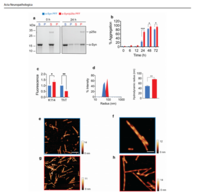
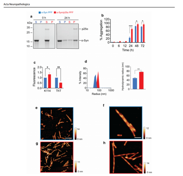
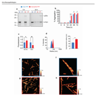
Image of figur 1 in the paper.

The study demonstrates that the oligodendroglial protein p25α can stimulate folding of an α-Synuclein (α-Syn) aggregate strain with enhanced neurodegenerative potential as evidenced by earlier motoric dysfunctions and a more aggressive disease course. The interaction between p25α and α-Syn may represent a novel target in MSA and the in vitro generated α-Syn/p25α polymorph, a novel tool for modelling synucleinopathies.

You can read the full article here:

https://link.springer.com/article/10.1007/s00401-021-02316-0#citeas

Correspondence to Nelson Ferreira and Poul Henning Jensen.

Research, PhD students, Dandrite, Dandrite, Collaboration, Academic staff